一、招生人数及对象
一年级:招收2个班,每班10人,共20人。主要招收年满6周岁(2017年8月31日及此日之出生前)的适龄残疾儿童少年。
七年级:招收1个班,共10人。主要招收完成小学阶段教育的适龄残疾儿童少年。
二、报名及资料提交
(一)报名。
4月27日至5月20日,家长可根据报读需求用手机扫描以下二维码进行报名。
(二)需提交有效的证件资料。
1.户口簿(户口簿首页、户主页以及学生页)。
2.残疾人证。(不是必须提供)
3.小学毕业相关证明材料(仅报读七年级新生提供)。
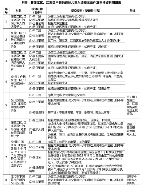
4.非蓬江区、江海区户籍的适龄残疾儿童少年入读报名条件及审核资料明细详见附件。
5.原则上要求家长或其他法定监护人自行网上报名,也可以在5月19-20日上班时间持相关资料到江门市特殊教育学校进行网上报名(地址:蓬江区龙湾西路21号),届时有工作人员协助家长进行网络填报。
三、评估及录取
(一)评估。江门市特殊教育专家委员会对符合报读条件的适龄残疾儿童少年进行评估。经评估鉴定为适宜接受普通教育的残疾儿童少年,就近安排到普通学校或教育行政部门指定的普通学校就读;对认定为不适宜接受普通教育且能到校学习的残疾儿童少年,根据评估建议安排到市特殊教育学校或蓬江区特殊教育学校就读;对确实不能到校就读的残疾儿童少年,由特殊教育学校或教育行政部门指定的普通学校提供送教上。
(二)录取。在满足具有残疾人证及蓬江区或江海区户籍的适龄残疾儿童少年学位需求的基础上,如有空余学位,依以下顺序进行录取,如无空余学位将不作安排。
1.具有蓬江区或江海区户籍的适龄残疾儿童少年;
2.具有残疾人证及符合条件的非蓬江区、江海区户籍的适龄儿童少年(见附件);
3.非蓬江区、江海区户籍的适龄儿童少年(见附件)。
录取结果将由学校通知被录取学生的法定监护人。
四、招生咨询电话
江门市教育局基础教育与信息化科:
电话:0750-3503932
江门市特殊教育学校教导处:
电话:0750-3523715、0750-3523745
(咨询时间:上午:8:00―11:00;下午:14:30―17:00)

推荐关注
-
十点读书
简介
关键词:
猜你喜欢
-
福建福州2023年第2期面向在校生普通话考试报名时间4月13日起 考试时间5月13日、14日
· 1970-01-01 -
教育部教育考试院:2023年高考化学全国卷试题评析
· 1970-01-01 -
广西:2023年高考首日平安顺利
· 1970-01-01 -
国家示范性微电子学院芯青年联盟成立
· 1970-01-01 -
2025年河南国家公务员报名时间:2024年10月中旬
· 1970-01-01 -
第十一届国际安全研究论坛暨“十字路口的全球安全治理”学术研讨会举办
· 1970-01-01 -
贵州遵义医科大学2024-2025学年第一学期校历
· 1970-01-01 -
高中国庆游记作文400字(精选20篇)
· 1970-01-01 -
2024年四川南充市嘉陵区公开考核招聘教师11名公告(即日起报名)
· 1970-01-01 -
国庆假期写作业精神状态火了,学生的作业量,不像是放7天更像7年
· 1970-01-01 -
小学生读后感作文精选(30篇)
· 1970-01-01 -
小学二年级话题作文(20篇)
· 1970-01-01 -
接到报告应立即调查!广州立法预防学生欺凌
· 1970-01-01 -
广州交通大学即将启动建设!
· 1970-01-01 -
吉林长春2025年义务教育招生入学政策问答来啦!
· 1970-01-01吉林长春2025年义务教育招生入学政策问答来啦!














